第二種電気工事士 過去問
令和7年度下期
問1 (一般問題 問1)
問題文
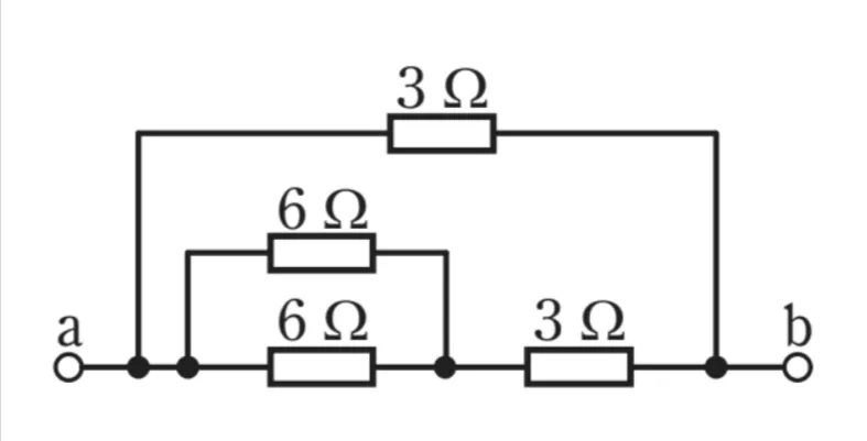
図のような回路で、端子a−b間の合成抵抗[Ω]は。
このページは閲覧用ページです。
履歴を残すには、 「新しく出題する(ここをクリック)」 をご利用ください。
MENU
あ
か
さ
た
な
は
ま
や
ら
あん摩マッサージ指圧師
1級管工事施工管理技士
1級建築施工管理技士
1級電気工事施工管理技士
1級土木施工管理技士
運行管理者(貨物)
2級ファイナンシャル・プランニング技能士(FP2級)
3級ファイナンシャル・プランニング技能士(FP3級)
貸金業務取扱主任者
危険物取扱者(乙4)
給水装置工事主任技術者
クレーン・デリック運転士
ケアマネジャー(介護支援専門員)
国内旅行業務取扱管理者
社会保険労務士(社労士)
大学入学共通テスト(国語)
大学入学共通テスト(地理歴史)
大学入学共通テスト(公民)
大学入学共通テスト(数学)
大学入学共通テスト(理科)
大学入学共通テスト(情報)
大学入学共通テスト(英語)
第三種電気主任技術者(電験三種)
宅地建物取引士(宅建士)
調剤報酬請求事務技能認定
賃貸不動産経営管理士
2級管工事施工管理技士
2級建築施工管理技士
2級電気工事施工管理技士
2級土木施工管理技士
JLPT(日本語能力)
建築物環境衛生管理技術者(ビル管理士)
問題文
このページは閲覧用ページです。
履歴を残すには、 「新しく出題する(ここをクリック)」 をご利用ください。
この過去問の解説 (2件)
01
この問題は、a-b 間の並列回路に関する問題です。
回路の構成は次の2つになります。
・3Ω の抵抗だけの回路
・6Ω と 6Ω の並列回路に、さらに 3Ω の抵抗が直列につながった回路
合成抵抗を求める際は、まず並列部分から合成していくと分かりやすいです。
全体の並列回路を合成する前に、下段の 6Ω と 6Ω の並列回路の合成抵抗を求めます。
並列抵抗の合成公式
R = (R1 × R2) ÷ (R1 + R2)
これは2つの抵抗の並列回路であれば「積 ÷ 和」と覚えられており、「わぶんのせき」と言われることもあります。
分母は抵抗値の和、分子は抵抗値の積になります。
この公式に従って計算すると、6Ω と 6Ω の並列は
Rp = (6 × 6) ÷ (6 + 6)
Rp = 36 ÷ 12 = 3Ω
となり、この部分の合成抵抗は 3Ω です。
次に、下段の並列回路(3Ω:合成済み)と直列の 3Ω を合成します。
直列回路は足し算なので、
3Ω + 3Ω = 6Ω
となり、この経路全体の抵抗は 6Ω になります。
最後に、上段の 3Ω と下段の 6Ω が並列になっているため、この並列回路の合成抵抗(Ro:a-b 間の合成抵抗)を求めます。
Ro = (3 × 6) ÷ (3 + 6)
= 18 ÷ 9 = 2Ω
よって、a-b 間の合成抵抗は 2Ω になります。
正解です。
参考になった数158
この解説の修正を提案する
02
合成抵抗に関する問題です。
この手の問題はほぼ毎回出題されますが、解き方さえ分かればすぐに解ける内容なので、しっかり覚えておきましょう。
並列回路の合成抵抗は「和分の積」で求めていきます。
まず左下の回路は
(6×6)÷(6+6)=3Ωとなります。
次にその横の抵抗とは直列回路となるので、純粋に足して
3+3=6Ωとなります。
最後に上と下の抵抗の合成抵抗を求めると
(3×6)÷(3+6)=2Ωとなります。
合成抵抗は「和分の積」と頭にしっかりインプットして忘れないようにしましょう。
参考になった数47
この解説の修正を提案する
令和7年度下期 問題一覧
次の問題(問2)へ